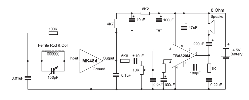
The circuit diagram of the small radio.
I have found an article in the May 1982 elektor electronics mag, which is very similar to the one I made when I was at school in the 1070's
This is an article from Rapid on line for school lessons now days, you can make a radio at school in a lesson !!!!!!!!!!!!!

I all so have a circuit for a nine volt batter version. this one has an extra winding on the aerial on for an antenna. the only problem it does not say how many turns as it comes ready wound.
The variable cap across the coil, in the above circuit I think may be a 60 - 160pf var cap. you know like the ones you get in the old small pocket transistor radios.
I have found the components, and a pre etched PCB, for this project. So if you want to try this out please contact me and for a small cost, plus postage, I can send you the items. it will all fit in a small jiffy bag.

